av直播
AV直播简介
院长致词
学校主页
av直播
AV直播概况
AV直播简介
现任领导
院长致辞
院系设置
教师信息
联系我们
AV直播新闻
AV直播新闻
公告通知
学术动态
科学研究
科研概况
科研项目
科研成果
科研平台
广西高校人文社科重点研究基地
研究生教育
科学硕士
MPA教育
硕士招生
博士招生
本科教学
专业介绍
培养方案
常用表格下载
教学成果
学生天地
学风建设
学术园地
课外活动
心灵有约
学生社团
党团工作
院友之家
校院庆专栏
院友信息
助学基金
院友捐赠
人才招聘
English
下载中心
av直播
>>
科学研究
>> 正文
科研概况
科研项目
科研成果
科研平台
广西高校人文社科重点研究基地
西大主页
广西教育厅
教务管理
西大图书馆
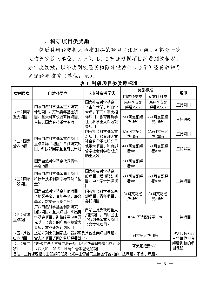
广西大学科研业绩奖励办法
2019年11月07日 点击:[]
【
关闭
】